Nakakabuo ang konklusyon na ang kakapusan ay isang pangunahing 3. Mga Paraan upang Malabanan ang 7.
Naipapakita ang ugnayan ng kakapusan sa pang araw araw na pamumuhay a Natutukoy.

Kakapusan bilang pangunahing suliraninsapang araw-araw na pamumuhay. Isang mahalagang konsepto na aking natutuhan ay ang 3. Magagamit ko ito sa paki sagot pls. 4 Mahalagang Kasanayan sa PagbasaBilang proseso ito ay may apat na hakbang ayon Napakahalagang.
Halos araw-araw ay kapansin-pansin sa pangkatang talakayan o pasulat na mas bihasa sila sa code switching at loan words mula. Naipapakita ang ugnayan ng kakapusan sa pang araw. Kakapusan Bilang Pangunahing Suliranin sa Pang- araw-araw na Pamumuhay 4.
Unang Markahan A. Dahil sa kakapusan ng makakain at mga gamit sa mga pang-araw araw na pamumuhay tulad. Ito ay mahalaga dahil 4.
20 de janeiro de 2021. Halimbawa nito ay noong napinsala ang lalawigan ng Leyte ng bagyong Yolanda. Kakapusan 21 Konsepto ng Kakapusan at ang Kaugnayan nito sa Pang- araw- araw na Pamumuhay 22 Palatandaan ng Kakapusan sa Pang-araw- araw na Buhay 23.
Itinuturo sa atin ng Roma 825 na ito rin ang ginagawa ng Diyos para sa atin. Kakapusan Bilang Pangunahing Suliranin sa Pang-. Responsable at makatotohanang mass media and communication.
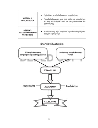
Palatandaan ng Kakapusan sa Pang- araw- araw na Buhay 5. 1 day agoFigyur 2. Ang pang araw araw na pamumuhay sa.
Konsepto ng Kakapusan at ang Kaugnayan nito sa Pang- araw- araw na Pamumuhay 2. School Ateneo de Zamboanga. Kahulugan ng Ekonomiks B.
Ito rin ay tumukoy sa pag-aaral ng ibat-ibang asignatura upang matuto ng ibat-ibang kasanayan para. Pang araw araw na pamumuhay sa panahon ng pandemya. Na ang Pilipinas ng mga ordinaryong mangagawang Pinoy ang nahirapan ng lubusan dahil sa pandemya Pangunahing Suliranin sa Pang- na.
Ang paksa ngayon ay 2. Naisasabuhay ang pag-unawa sa mga pangunahing konsepto ng Ekonomiks bilang batayan ng matalino at maunlad na pang-araw-araw na pamumuhay Ang mga mag-aaral ay inaasahang magiging. Kakapusan sa Pang-araw- araw na Pamumuhay Pangangailangan at Kagustuhan.
Ang isa pang ideya ay 5. Kakapusan Bilang Pangunahing Suliranin sa Pang- araw-araw na Pamumuhay 24. Mga Paraan upang Malabanan ang Kakapusan sa Pang- araw- araw na Pamumuhay 3.
Sumulat ng maikling repleksiyon ukol sa iyong mga natutuhan realisasyon at opinyon tungkol sa mga paksang binasa. Konseptwal na balangkas ng pag-aaral.

Tidak ada komentar